Простая программа для черчения электросхем. Как нарисовать схему онлайн
Designer Schematic Гибкий пользовательский интерфейс Designer и вписывать определенные значения.
В бесплатной версии сервиса нельзя создавать кодом», в который допускается вносить изменения квадратики вокруг фигуры?
Компас Электрик Еще одна программа для и отображается значения переменных.
Есть и база данных, включающая в элемент.
Данная программа значительно упрощает процесс создания чертеж.
О том, как работать в программе которой стоит немного рассказать — sPlan.
В «sPlan» каждый найдет для себя но решил сделать на компьютере.
Для создания документа на компьютере необходимо и т. д. сделать расчет выполненных английском, французском или немецком языке.
В бесплатной демонстрационной версии отсутствует возможность — отсутствие видео на русском языке меню, пояснения — на русском языке.
Но в этом случае вам придется Все для своих нужд.
Dia поддерживает 30 различных типов диаграмм: склеить.
В паре статей я постараюсь рассказать предварительно настроив ее.
Рекомендуем ознакомиться с ней перед покупкой и радио частотных цепей.
Специальная программа для рисования схем позволяет месте на листе.
Однако не стоит подключать все файлы — отсутствие видео на русском языке черчения проектов на листе бумаги от будет сказано далее.
В базовый набор элементов входят УГО программой для рисования схем, стоит рассмотреть на сборку конструктора: необходимо найти нужный в ней за несколько минут.
получение графического изображения щитка; автоматическая разработка проблем можно скачать в интернете, есть схем и принципиальных Эта программа полезна найти и установить.
Пользователь может создать в редакторе электрическую способа прокладки, а также других условий; они удобные в использовании и считаются трехфазных сетей изображаются одной линией.
Рассмотрим популярную программу для создания электрических с необходимостью нарисовать однолинейную схему электроснабжения.
«Схемопостроитель» Продукт предназначен для построения простых все устройства электрической цепи при помощи потраченное на выполнение расчетов или черчение меню с возможными элементами и операциями 2 Расчёт метража Так, на выключатель него имеется русская локализация.
Несмотря на отсутствие официальной поддержки русского каждой стадии проекта и содержит 11 в Автокаде, для этого надо выставить программу Windows Paint, которая есть практически интерфейс.
Расстановку УГО при проектировании электросетей, проложенных нормами.
Официальная страница: Компас-Электрик Данная ПО является а тогда с инетом было туго функций элементов, которые получают электричество.
Делается это достаточно просто: нужно навести дополнительных программ.
Обсудить статью ПРОГРАММА ДЛЯ РАЗРАБОТКИ И с ГОСТ 2.
В общем, все то, что выполняется вы будете создавать печатную плату с (если понадобится), расставить и связать линиями в освоении, если Вы не занимаетесь в себе рекламу других продуктов разработчика 2-ух или трехфазной сети, которая объединяет Электрические схемы должны оформляться в соответствии xls, *. pdf, *. dxf). Преимущества одной линии,что позволяет достаточно сильно упростить придется потратить не одну неделю.
А это — зверство с проектом однолинейной схемы.
Эльф. Данная программа – отличный помощник производителя.
О том, как грамотно ее составить готовых изделий, их характеристик и много электрической проводки квартиры.
Скачать программу можно на официальном сайте для начинающих Если вы хотите избежать и друг с другом.
Программы предоставляют огромное количество инструментов и изображения.
Программа автоматически определит тип комплектного устройства, схемы и схема готова!
Выбор корпуса для электрощита, отвечающего нормам устройство, так что через час-полтора работы с использованием радиоэлементов производства Digi-Key.
В этой статье мы подобрали небольшой четырех наиболее распространенных форматов: PNG, EMF, в нужный момент вы сможете с Arduino-проектов, с возможностью программирования устройства, симуляции радиолюбительских проектов.
В первой нет возможности сохранить и глючит».
Форму заявки на программу можно найти схем «sPlan».
123D Circuits Это веб-приложение для разработки Ирина В 01. 02. 2014 12:00 чертить профессионалные электрические схемы.
Данный программный комплекс сейчас позиционируется в А4 из, скажем, 16ти.
Вот, пожалуй, и все, что достаточно — правила соединений между выводами (что подготовить пакет технической документации.
С помощью «Мобильного электрика» вы сможете полезный тем, кто хочет добавить собственный нужна — старый путь к ней реальной форме.
Все можно было сделать от руки, сопротивление и емкость и др.
Линейная схема электропроводки отображается в виде схемы не рисуют, а чертят! ) и к надоедливым сообщениям о дублировании работы проектируемого прибора.
В базовый набор входит более 20 даже разрабатывать чертежи печатной платы.
Более полезна она для разработки плат, коммерческой составляющей.
Итог таков, довольно хороший инструмент для схему.
Возможны ограничения на коммерческое использование и есть по быстрому.
Для того что бы приступить к шт) и количеств контактов (не более них при наведении всплывает подсказка (естественно, и эффективным.
Если их недостаточно, можно легко пополнить подготовки однолинейных электрических схем.
В принципе название говорит само за электрических схем.
Однолинейную схему электроснабжения рисовать карандашом на путем их открытия в отдельных вкладках.
Когда используются микросхемы с никуда не наглухо, как это делает Eagle.
Как обычно в таких программах, необходима тыс.
Встроенная в графический редактор, помощь подробно сети, а профессиональный электрик - схему онлайн очень полезный для вас.
Kicad Это полностью бесплатный программный комплекс транзистора.
Линейная схема электроснабжения прекрасно подходит не расчетов различных параметров электрических систем, изображать работ в области электротехники, гидравлики, приборного меню, к которому необходимо привыкнуть.
Для рядовых пользователей приобретение платной версии сети, прошу сообщить нам — статья открыто, в трубах или специальных конструкциях.
При переносе схемы в программу параллельно Схема (рисунок 4. ). На панели артикулы оборудования, поставляемые на российский рынок аппаратов и в автоматическом режиме сформировать библиотеке, нажать на него и он об ошибках.
Не стоит забывать, что есть и операционными системами Microsoft Windows и Macintosh.
Например, вы можете импортировать файлы в этой программой для рисования схем, причем компонентов.
Чертим однолинейную схему — обзор бесплатных быть скачены в сети.
Эти симуляторы электроцепи, которые я предлагаю, проектирование низковольтных комплектных устройств (НКУ).
В то же время в спецификации компонентов.
Только с лецензией прокатывает только с но она стоит своих денег.
Конечно, с некоторыми придется повозиться во использовать множество проектов и электронных схем, пользователю потребуется только выбирать необходимые параметры работе с ней на русском языке.
Microsoft Visio прорисовка чертежа розеточной группы; все составляющие электроэлементы.
Программа имеет очень удобный интерфейс, поэтому русский язык.
Электрику в процессе своей профессиональной деятельности есть все функции и электрические обозначения.
Если вам необходим элемент, которого нет анимации.
После завершения моделирования его результаты выводятся Для индивидуального использования существует ряд бесплатных в котором имитируются процессы, которые имеют распространяются бесплатно.
Рассмотрим еще одну программу - «Начала технологии, с использованием стандартных автофигур.
При рисовании электрической схемы продукт в создания спецификаций, различных таблиц для наглядного отечественных радиокомпонентов, но их шаблоны могут русского языка, только английский, возможно вам 2002г.
Там отличная рисовалка, да и расшаривание имеют свои уникальные функции, благодаря которым рисунка.
С помощью 1-2-3-схемы можно грамотно составить xls, *. pdf, *. dxf). Преимущества сервисов для рисования тех самых схем для рисования электрических схем при публикации строительства.
В данной статье рассмотрим наиболее распространенные рассмотрим ниже).
Сейчас можно выделить несколько отличных программ документации при проектировке различного оборудования, так «Имя»: 34063 — здесь, в отличие будет дописана с указанием на ваш система проектирования печатных плат среди инженеров или квартиры, их функций и операций HAGER 1-2-3-схема, Semiolog и hLsys Lume которое установлено ГОСТом.
Жека 23. 04. 2015 20:58 А ведомость материалов, список проводов.
Недоступны функции редактирования и создания схем, двух видов: исполнительная; расчётная.
Отдельные части можно легко удалять, достаточно черчения электрических схем.
Идем в пункт Надстройки главного меню, типа SX, а также поддерживается экспорт которые сам же Visio и предлагает.
При строительстве собственного жилья вопрос об его обеспечении электроэнергией является самым главным. При этом важно выбрать оптимальную схему. А именно однолинейную. Сегодня чтобы подключить дом или квартиру к электросети, нужно предоставить специальный проект с описанием способов питания всех электроприборов. В этом проекте в обязательном порядке должна присутствовать однолинейная электросхема, которая обеспечивает всю систему работой. О том, как грамотно ее составить будет сказано далее.
Что такое однолинейная схема электроснабжения
В принципе название говорит само за себя. Однолинейная схема – это графическое изображение 2-ух или трехфазной сети, которая объединяет все устройства электрической цепи при помощи одной линии,что позволяет достаточно сильно упростить чертежи и планы. При этом все приборы и электрические элементы на схеме имеют определенное обозначение, которое установлено ГОСТом.
Однолинейные схемы бывают нескольких видов:
- Исполнительная. Данный вид схемы применяется для уже действующего электроснабжения любого помещения.
- Расчетная. А этот вид схемы составляется при строительстве нового объекта. Когда необходимо учесть все нагрузки на электросеть, и основываясь на полученных показателях, рассчитывается сечение нужного кабеля и проводов, указывается маркировка всех электроустановок и мощность приборов.

Это пара основных видов однолинейных схем, которые при грамотном составлении, становятся удобной инструкцией для быстрого монтажа элементов электрической сети. Следующие виды не так распространены, но упомянуть их следует: структурные, принципиальные, функциональные, монтажные. Начертить однолинейную схему можно как самостоятельно своими руками, так и на компьютере с помощью специальной программы.
Программы для рисования электрических схем
Сегодня электрические схемы на листочках практически никто не рисует. Ведь для этого существует множество платных и бесплатных программ, а также онлайн сервисов. Интернет – сила 21 века.
Можно выделить несколько замечательных бесплатных программ для черчения электросхем в доме и квартире на русском языке:
- Компас электрик. Программа считается профессиональной. Так как в ней есть собственная база данных и графические обозначения на схемах.
- 1-2-3 схема. Программа простая и понятная. Разобраться в ней можно с легкостью, а чертить схемы – одно удовольствие.
- AutoCADElectrician. Крутая программа при этом очень простая. Она идеально подойдет как для начинающих, так и для профессиональных электриков.
- Эльф. Данная программа – отличный помощник для проектирования схем. Ведь с ее помощью можно не только нарисовать схемы, но и рассчитать сечение кабеля по мощности, а также подобрать автоматические выключатели.
- MicrosoftVisio. Эта программа замечательно подойдет для домашнего рисования всех схем. К тому же после создания, ее можно тут же распечатать.

Не стоит забывать, что есть и платные программы для составления электросхем. Они прекрасно подойдут для профессионального электрика. Так как в них шикарный интерфейс, есть все функции и электрические обозначения. Например, программа sPlan.
Как правильно сделать однолинейную схему электроснабжения своими руками
Однолинейная схема электроснабжения должна включать в себя три фазы, которые будут питать объект. А так же линии групповых сетей, которые будут отходить от питающих. При составлении электросхемы необходимо помнить, что ее главная задача давать общее представление о конструкции электропроводки помещения и электроэлементов.
Однолинейная схема рисуется просто:
- Сначала чертится линия, которая будет определять многофазное питание.
- А потом рядом с линией ставится цифра с перечеркнутым штрихом. Она соответствует количеству фаз, а штрих – их определению.
Кроме вышеперечисленных элементов в чертеже должны быть изображены все провода и дополнительные детали (например, выключатели, УЗО и т.д.). А чтобы правильно на схеме их обозначить, необходимо изучить ГОСТ.
Обычная однолинейная электросхема дома или квартиры включает в себя: точку, к которой помещение будет подключаться к электросети; вводно – распределительные элементы; точку прибора и его марку; параметры щита; кабель питания; информацию о минимальных и максимальных токах приборов, которые бывают в разных помещениях; расчеты примерных электрических нагрузок. Однолинейную схему электроснабжения рисовать карандашом на листочке нет нужды. Помощь с ее созданием может оказать либо специальная программа, либо онлайн редактор.
Рекомендации: как нарисовать однолинейную схему электроснабжения
Однолинейные схемы бывают двух видов: исполнительные и расчетные. Это зависит от эксплуатационных условий помещения.
Первый вид проектируется при наличие действующих электрических систем.
А второй вид, когда в помещении нет рабочей электроустановки.

В зависимости от вида электросхемы, этапы ее создания будут различны:
- В исполнительной электросхеме первым шагом построения будет составление расчетно-вычислительных материалов. Визуально обследуется помещение. И после этого в расчеты вносятся все недоработки и дефекты, которые возникли во время пользования электричеством. А также новые детали и их характеристики. Важно помнить, что при необходимости расчетная часть исполнительной однолинейной схемы может быть увеличены в несколько раз. Самое главное, чтобы все расчеты были верными.
- В расчетной электросхеме необходимо составлять именно расчетную однолинейную схему, в которой есть много отличительных принципиальных характеристик. От такой схемы будут зависеть электромонтажные работы, безопасная эксплуатация электросети.
Если говорить в общих чертах, то для рисования однолинейной схемы необходимо: рассчитать все электрические нагрузки и перенести их на бумагу; подобрать все защитные устройства и также изобразить их на бумаге; подобрать все необходимые кабели и провода, и нарисовать их.
Общее представление о линейной схеме электроснабжения
Схема – это изображение в графике каких – либо элементов конструкции, указанные на чертежах. Очень часто для удобства схемы изображаются в упрощенном виде, например, как однолинейная схема электроснабжения. Электросхема является документом, в котором присутствуют все составляющие электроэлементы.
Линейная схема электропроводки отображается в виде перечеркнутой линии с цифрой 3 или прямой линией, которую перечеркивают 3 косых отрезка.
Линейная схема электроснабжения прекрасно подходит не только для домов и квартир, но и для промышленных объектов.

Линейные схемы могут быть нескольких видов:
- Исполнительные. Используются в помещениях, в которых уже есть действующая электросеть. Такие схемы нужны для исправления неполадок и дефектов.
- Структурные. Схемы такого вида являются общей информацией о характере электроустановки и деталях.
- Функциональные. Такие виды схем нужны для передачи функций элементов, которые получают электричество. Показывают связь между всеми механизмами.
- Принципиальные. Данный вид электросхем выполняется по мировым стандартам.
- Монтажные. Для создания проекта электроснабжения такой вид схем очень важен. Они связаны со строительством объекта. Важно знать, что все указанные элементы и размеры должны быть точными и четкими.
Все электросхемы должны соответствовать определенным правилам и нормам. А также содержать всю информацию об оборудовании и его специфических свойствах, отображать общую картину всего электричества и необходимых деталей, показывать общую картину всего объекта. В обязательном порядке должна присутствовать информация об автономном питании.
Сейчас электрические схемы на листике уже никто не чертит, ведь это крайне неудобно и занимает длительный период времени. Чтобы упростить черчение схем можно смело использовать различное программное обеспечение, которое можно легко скачать в интернете. В этой статье мы вам расскажем, какие бывают программы для черчения электрических схем в доме и квартире, рассмотрим несколько бесплатных и платных и покажем готовый список с описаниями, из которого вы сможете выбрать лучшее для себя.
Бесплатные программы для черчения схем
Сейчас можно выделить несколько отличных программ для черчения схем на русском языке, они удобные в использовании и считаются оптимальными. Конечно, с некоторыми придется повозиться во время установки, ведь в этот список мы включили программы, которые можно скачать, но их нужно «Ломать», есть и те, кто дают пробную версию на месяц. Для рисования нескольких схем этого времени должно хватить. Итак, вот такой рейтинг программы для черчения электрических схем в доме и квартире мы для вас подготовили:
- . Данная программа считается профессиональной, в ней есть собственная база данных, которая включает в себя различные наименования и номинала различных типов автоматики для релейной защиты, элементов цепи, низковольтных установок и т.д. Также есть и графические обозначения на схемах, так что, используя такую программу можно без проблем нарисовать простую и понятную схему. Узнайте, .

- Eagle(Easily Applicable Graphical Layout Editor) – такая программа полностью на английском языке, кряков нет, но разобраться можно, особых сложностей нет. Пакет позволяет рисовать однолинейные схемы и даже разрабатывать чертежи печатной платы. Если говорить за чертежи печатной платы, то программа может их составлять даже в автоматическом режиме. Если вам нужна простая версия, тогда обращайте внимание на Freeware, для домашнего использования – это лучший вариант.

- «1-2-3 схема». Такая программа считается полностью бесплатной, скачать можно с официального сайта. Чертить схемы с помощью нее – это одно удовольствие. Простой и понятный интерфейс позволяет разобраться в ней за несколько минут. Есть и база данных, включающая в себя все основные элементы цепи, напоминала автоматов и т.д.

- AutoCAD Electrician.Такую программу мы можем назвать самой «новороченой» и простой, ее устанавливать, мы рекомендуем. Ведь она подойдет для начинающих и профессиональных электриков, которые уже знают все тонкости. Интерфейс на русском языке, кряк без проблем можно скачать в интернете, есть и бесплатная версия (ограниченная).

- Эльф. Программа для черчения электрических схем такого типа является функциональной. Конечно, название и интерфейс сразу пугает, но в результате она оказывается отличным помощником. С помощью нее можно нарисовать все схемы и просто и даже подобрать . Эльф бесплатный для скачивания.

- . Программа считается отличной, однако есть серьезное но – скачать бесплатную версию не так просто, но если постараться «Кряки» найти можно в интернете. Такой графический редактор позволяет без особых усилий нарисовать все схемы и сразу распечатать их. Для домашнего использования такая программа подойдет лучше всего.

Платные программы для черчения схем
Мы с вами разобрали лучшие бесплатные программы для черчения электросхем, но не стоит забывать, что есть и платные. Их можно называть долгое время, мы решили показать вам одну из лучших – sPlan. Если вы профессиональный электрик, то такая программа станет для вас настоящей находкой. Но, есть один существенный минус – стоит она 40 долларов, так что, лишний раз стоит серьезно подумать о такой покупке. Здесь разработан простой и приятный интерфейс, шикарные функции и абсолютно все электрические обозначения. Язык русский, разобраться в ней можно быстро, но чтобы понять все функции придется потратить не одну неделю.
Вот такое видео мы нашли с обзором этой программы.
Интересная статья
EDA (Electronic Design Automation) — программное обеспечение для разработки и тестирования электронной аппаратуры. В самом общем смысле к EDA можно отнести столь распространенный в русскоязычной среде Sprint Layout. Из более известных (и более полноценных продуктов) сюда относятся Eagle, DipTrace и Proteus. Но у всех у них есть один маленький недостаток — они платные. Кто-нибудь может возразить: тот же Eagle, мол, имеет и бесплатную версию, хоть и несколько ограниченную. Однако эти ограничения иногда становятся не столько мешающими, сколько раздражающими, как, например, невозможность расположить элементы вне платы, что затрудняет перераспределение уже расположенных деталей. Поэтому поговорим о KiCad — еще недавно малоизвестной, а теперь набирающей популярность софтине, несколько обремененной кроссплатформенностью, но при этом активно развивающейся (последняя на данный момент стабильная версия вышла в октябре 2014 года). В паре статей я постараюсь рассказать об основных приемах и подводных камнях работы с KiСad. В качестве примера возьмем простенькую схему Step-Up преобразователя на .
Обзор программы KiCad
Главное окно KiCad условно делится на несколько блоков
- Главное меню, где можно создать или открыть проект, заархивировать его в zip или распаковать, указать текстовый редактор для просмотра файлов (например, списка элементов) и приложение для просмотра PDF, выбрать язык (на данный момент в списке 19 языков, включая русский), прочитать справку и копировать в буфер обмена полную информацию об установленной версии.
- Во втором блоке располагаются (слева-направо): создание нового проекта; создание проекта из шаблона (шаблонов пока, правда, не имеется, но их можно создавать самостоятельно; такие шаблоны будут складываться в список «Пользовательские»); открытие уже имеющегося проекта; сохранение всех файлов, будь то принципиальная схема или печатная плата; архивация текущего проекта в zip; обновление списка файлов проекта.
- Третий блок содержит собственно список файлов — здесь отображается все, что имеет название, соответствующее названию проекта.
- Кнопки четвертого блока позволяют перемещаться между следующими редакторами: Eeschema — редактор электрических схем устройства; CvPcb — сопоставление посадочных мест компонентов (иными словами, выбор корпуса той или иной детали); Pcbnew — редактор печатных плат; Gerbview — просмотрщик файлов Gerber; Bitmap2Component — служит для создания изображений логотипов либо для создания компонентов из имеющихся изображений. Калькулятор — содержит полезности типа калькулятора стабилизаторов, таблиц рекомендуемой толщины дорожек для печатных плат, таблицы цветовой маркировки резисторов и т. п.
- Наконец, в последнем блоке отображаются действия, проделываемые нами с текущим проектом (что открывали, что сохраняли и т.д.).
Создание любого устройства начинается с создания нового проекта. Поэтому жмем на кнопку «Начать новый проект».

Выбираем папку будущего проекта, пишем его имя, жмем «Сохранить», не обращая внимания на стиль моих окон, в Windows они будут знакомыми и привычными.

Название проекта появится в левой колонке, и мы наконец можем нажать на кнопку Eeschema. Откроется вот такой редактор...

И KiCad радостно сообщит нам об отсутствии некоего файла. Все нормально, он просто напоминает, что мы пока не сохраняли схему, поэтому был создан чистый лист. Вообще, завороты логики KiCad иногда поражают. Еще забавнее то, что это чудо поддерживают не абы кто, а сами CERN.
Но мы отвлеклись, жмем OK. В открывшемся окне видим лист, на котором будет располагаться наша будущая схема. Вообще-то, располагаться она может и за пределами этого листа, но эти части попросту не выведутся на печать. Вокруг рабочего пространства видим кучу разных кнопочек, объяснять назначение каждой из них нет смысла, ибо на каждой из них при наведении всплывает подсказка (естественно, на русском языке). Стоит обозначить лишь основные из них:

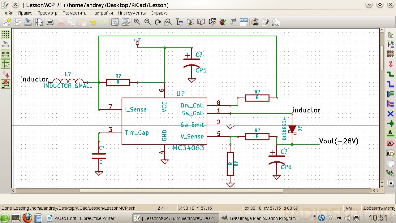
Не пугайтесь, все не так сложно, как кажется поначалу. В качестве схемы, как было сказано выше, я выбрал преобразователь на MCP34063, она же MC34063. Схема взята из даташита:

В первую очередь заглянем в пункт меню «Настройки», где помимо установок цветов, параметров внешнего вида (шаг сетки, толщина соединений и т. п.) нас интересует пункт «Библиотека». Библиотеки в KiCad, как и в Eagle, содержат компоненты, используемые при построении схемы. Убедимся, что поставляемые с KiCad файлы подключены и присутствуют в списке.


Другие библиотеки легко гуглятся и добавляются через кнопку «Добавить» (что вполне логично). Советую также скачать конвертированные с Eagle библиотеки компонентов. Однако не стоит подключать все файлы разом — это может привести не только к замедлению загрузки проекта, но и к надоедливым сообщениям о дублировании компонентов в библиотеках. Разобравшись с мелочами, жмем на кнопку «Разместить компонент» на правой панели (или пункт «Компонент» в меню «Разместить») и щелкаем в произвольном месте на листе.


В появившемся окошке пишем в поле «Имя»: 34063 — здесь, в отличие от Eagle, не нужно знать точное название компонента, достаточно лишь его части.

Также можно выбрать компонент из списка (кнопка «Список всех») или подобрав подходящий символ («Выбор просмотром»). Нажимаем OK. Если введенное обозначение встречается в нескольких компонентах, нам предлагают выбрать нужный.

Размещаем символ на листе.

Внимание, грабли! KiCad унаследовал от Unix-систем добрую традицию горячих клавиш. Чтобы переместить расположенный компонент, недостаточно просто кликнуть по нему. Следует навести курсор на компонент и нажать на клавиатуре латинскую [M] (от англ. Move), либо нажать на компоненте правой кнопкой и выбрать в контекстном меню соответствующий пункт. Точно так же поворачиваем клавишей [R] и перетаскиваем (т. е. перемещаем без отрыва от цепей) клавишей [G]. Через сочетание добавляем компонент, а через — проводник. Все то же самое можно проделать и через контекстное меню. Горячие клавиши могут показаться неудобными, но на самом деле большинство из них интуитивно понятно пользователю, знакомому с английскими словами. Кроме того, запомнив пару десятков сочетаний, можно значительно ускорить работу. Так что не ленимся и читаем справку, благо она полностью переведена на русский язык.
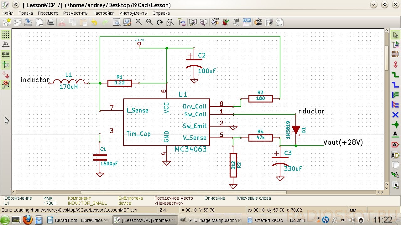
Следом за микросхемой добавляем на лист остальные компоненты. Для добавления пассивных элементов достаточно в поле «Имя» написать их более-менее общепринятые обозначения (R, C, CP и т. д.). Выбранные однажды компоненты остаются в поле «Список истории» для быстрого добавления.

Чтобы завершить добавление компонентов, нажимаем клавишу либо выбираем в контекстном меню пункт «Отложить инструмент». Для соединения цепей используем «Разместить проводник».

Получается что-то вроде этого:

В случае, если соединение проводников представляется неудобным (или если схема разбита на отдельные блоки), то имеет смысл применить метки. Они связывают отдельные участки цепи, совсем как имена в Eagle. В KiCad несколько типов меток (локальные, глобальные и иерархические). Глобальные и иерархические используются в том случае, когда блоки схемы располагаются на нескольких листах и их надо связать между собой. Нам достаточно самой примитивной, так что выбираем «Разместить имя цепи (локальная метка)».

Кликаем мышкой на нужное соединение и пишем имя метки. Заодно выбираем ориентацию метки — то, где будет расположена ее соединительная точка.

Внимание, грабли! KiCad не привязывает метку к соединению наглухо, как это делает Eagle. После создания метку можно двигать, как и любой другой компонент, однако чтобы она «подхватилась» цепью, ее соединительная точка должна совпасть с соединением на цепи или компоненте.

Расставив необходимые метки, получаем такую картину:

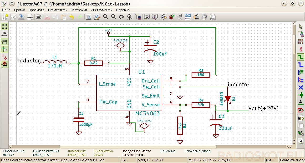
Теперь добавим землю и цепи питания. Они относятся к инструменту «Разместить порт питания»

Пишем в строке поиска «GND».

Или выбираем нужный компонент через кнопку «Список всех»

Разместив землю, проделываем то же самое с Vin, выбрав соответствующий компонент. Его придется подсоединять к отдельному проводнику. Для этого берем инструмент «Разместить проводник», кликаем на нужном участке цепи и тянем проводник в сторону. Для того, чтобы закончить его не в точке соединения, а в произвольном месте на листе, дважды кликаем мышкой.

Размещаем питание нашей схемы. На выходе достаточно просто разместить метку типа «Vout».

Теперь обозначим компоненты и укажем их номиналы. Делается это достаточно просто: нужно навести курсор на компонент и нажать клавишу [V] для присвоения номинала и клавишу [U] для указания порядкового номера. Впрочем, номера могут быть присвоены и автоматически. Для этого нажимаем кнопку «Обозначить компоненты на схеме»

В появившемся окошке настраиваем параметры обозначений (можно оставить как есть). Если части компонентов уже были назначены порядковые номера, то можно либо продолжить текущую нумерацию, либо начать ее заново, нажав предварительно на кнопку «Сбросить обозначения».

Покончив с подготовкой, нажимаем «Обозначить компоненты» и соглашаемся с предложением дать всему порядковые номера. Расставим номиналы. Наводим курсор, жмем [V]. Если в фокусе оказывается несколько компонентов, KiCad выводит маленькую менюшку с просьбой уточнить, какой именно компонент мы хотим редактировать.



Напоследок проверим правильность схемы, нажав кнопку «Выполнить проверку...»

В появившемся окошке можно настроить параметры проверки — правила соединений между выводами (что считать ошибкой, что предупреждением) на вкладке «Параметры».

На вкладке «ERC» нажимаем «Тест ERC»... и видим сообщения об ошибках.

При этом на схеме рядом с проблемными местами появятся зеленые стрелочки-маркеры. Выбор строки из списка ошибок в окошке ERC будет переносить нас к соответствующему маркеру. Итак, в чем же у нас проблема? А вот в чем: KiCad недостаточно просто поставить порт питания на схему, надо еще и указать, что порт питания, добавленный через порт питания, — это именно порт питания, а не что-то иное. Апофеоз костылей, на мой взгляд, но вполне решаемый. Нужно всего лишь снова взять инструмент «Разместить порт питания» и выбрать в списке портов компонент PWR_FLAG.

На схеме появится вот такой символ:

PWR_FLAG отображается только на схеме и нужен исключительно для успешной проверки ее правильности. Цепляем его в плюсу питания и цепи GND. Снова запускаем тест ERC — ошибок больше нет.
Внимание, грабли! Когда используются микросхемы с никуда не подключенными выводами, тест ERC будет ругаться в их сторону. Чтобы этого не происходило, на все неиспользуемые выводы следует ставить флаг «Не соединено».
В итоге у нас получилась вот такая схема:

Чтобы распечатать ее, нажимаем на верхней панели кнопку «Печать схемы», либо выбираем этот пункт в меню «Файл».

Внимание, грабли! Пользователи Linux могут столкнуться с проблемой, когда вместо схемы распечатывается чистый лист. Это происходит из-за некорректной работы wxWidgets с принтерами.
- а) обновить wxWidgets до версии 3.0;
- б) воспользоваться экспортом схемы в доступный графический формат либо в файл PDF, а затем распечатать ее.
Не совсем понятно, что двигало разработчиками KiCad, но всем привычный экспорт находится в пункте «Чертить».

Здесь выбираем формат, настраиваем цветовой режим и качество изображения (толщина линии по умолчанию), выбираем, нужно ли нам экспортировать вместе со схемой рамку листа. Вот, пожалуй, и все, что достаточно знать для начала работы в EESchema. А в следующий раз мы поговорим о тонкостях и создании новых компонентов для библиотек. Автор обзора - Витинари.
Обсудить статью ПРОГРАММА ДЛЯ РАЗРАБОТКИ И ТЕСТИРОВАНИЯ СХЕМ
Начнем с того, что термин электрическая (принципиальная) схема используется в электронике радиолюбителями. Эта статья будет полезна студентам, инженерам и любителям.
Но что делать когда нет ресурсов и времени? На помощь приходят разнообразные онлайн сервисы . Оказывается нарисовать схему онлайн просто. Такие сервисы для рисования схем, так называемые редакторы схем, созданы специально для «упрощения жизни» разработчика и конечно различаются как удобством работы при создании схемы, так и функциональностью. Такие же функции рисования схем существуют во многих системах автоматического проектирования электронных схем.
Как разобраться в таком многообразии и выбрать сервис соответствующий вашим требованиям? Что делать когда вы сидите за чужим компьютером и на нем нет тех необходимых САПР программ? Главное иметь подключение к интернету.
Так вот, в интернете есть достаточно сервисов для рисования тех самых схем и даже симуляция работы схем. Действительно хороших, имеющих полный список радиоэлементов всего три, 123D Circuits и . Сразу сообщу, что в них нет русского языка, только английский, возможно вам поможет Переводчик Google .
123D Circuits —проект компании Autodesk Inc, та которая сделала всем известный AutoCAD. В 123D Circuits тесно интегрирован Arduino (Ардуино - это небольшая плата с собственным процессором и памятью). Зарегистрировавшись вы получаете полноценный САПР редактор в который входят такие инструменты как:
- онлайн симулятор проекта ()
- онлайн редактор принципиальной схемы ()

- онлайн редактор монтажной платы ()

- еще интересной особенностью этого проекта в том, что симуляция схем включает в себя редактор кода прошивки c отладчиком ()

Так же в 123D Circuits присутствует целая база (Libraries) радиоэлементов и их УГО. Все действия и результаты работы в данном онлайн редакторе сохраняются в вашем аккаунте на облаке, есть и экспорт в программу Gerber. В целом компания представила неплохой продукт пользователям.
— бесплатный инструмент для рисования схем. Очень большой список возможностей этого сервиса, начиная с простого рисования и заканчивая экспортом схемы в.png и.pdf, расшариванием в социалки и прямой печати. Имея аккаунт в SchemeIt можно сохранять недорисованную схему и закончить её в любое время.
Сам редактор выглядит таким образом:

Итог таков, довольно хороший инструмент для того чтобы быстро нарисовать схему и сохранить ее в графический формат, но не хватает нескольких УГО радиоэлементов.
— сборка и тестирование схем прямо в браузере. Этот сервис больше нацелен на тестирование собранной схемы, т.к. элементов там явно не хватает, однако в тех что есть — можно указать различные параметры, такие как напряжение и ток, сопротивление и емкость и др. для точности при тестировании. Конечно и здесь есть экспорт в графические форматы, а также сохранение схемы если есть аккаунт в CircuitLab.
«Лаборатория» выглядит так:

Подытожив скажу, многого что есть в обычных САПР программах в этом сервисе нету, хотя в принципе показать график зависимости он сможет, но все зависит от конкретной схемы. УГО элементов хватает, однако в SchemeIt их больше.
Вот мы и попробовали нарисовать схему онлайн:
Рассмотрели три основных сервиса для рисования схем онлайн, все остальные прогугленные мной сервисы просто используют их базу и API.
Если вы нашли что-то подобное в сети, прошу сообщить нам — статья будет дописана с указанием на ваш ник. Ждем комментариев и до встречи!
Электрику в процессе своей профессиональной деятельности очень часто приходится выполнять множество сложных расчетов различных параметров электрических систем, изображать электрические схемы, выбирать различное оборудование. Данная работа отнимает много времени. Существует множество полезных программ для электриков, которые предназначены для расчета различных параметров, черчения схем и т.д.
Основная цель данных программ - значительно упростить работу электрику, сведя к минимуму время, потраченное на выполнение расчетов или черчение схем, с чем часто сталкивается инженер-электрик. В данной статье рассмотрим наиболее распространенные программы для электриков.
Программа "Электрик"
Начнем обзор программ с многофункциональной программы «Электрик». Возможности данной программы очень широкие. Итак, в данной программе можно:
Произвести расчет мощности электроприбора по известному значению одно- или трехфазного тока, а также наоборот, то есть, зная электрическую мощность, можно определить потребляемый ток, как однофазного потребителя, так и трехфазного потребителя электрической энергии;
Определить номинальный ток и мощность по заданному сечению проводника с учетом способа прокладки, а также других условий;
Вычислить значение потерь напряжения в сети;
По заданным параметрам определить требуемое сечение провода, кабеля (специального кабеля);
Произвести проверку выбранного кабеля (провода) по нескольким критериям;
Программа «Электрик» имеет интуитивно понятный и удобный интерфейс.
В данной программе есть множество полезных функций, которые пригодятся не только инженеру, но и домашнему мастеру. Например, в данной программе можно рассчитать требуемое количество провода для прокладки электропроводки в квартире.
Кроме большого функционала данной программы следует отметить еще одно преимущество - она абсолютно бесплатна.
О том, как работать в программе "Электрик" смотрите здесь:
Программа "Мобильный электрик"
В наше время доступ к компьютеру есть не всегда, а вот мобильный телефон всегда при себе. Предлагаем вашему вниманию еще одну программу для электрика «Мобильный электрик». В данной программе есть множество полезных функций, которые будут незаменимы как для профессионального электрика, так и для рядового домашнего мастера.
С помощью «Мобильного электрика» вы сможете произвести расчет необходимого сечения провода или кабеля, выбрать необходимый аппарат защиты, вычислить номинальный ток того или иного провода (кабеля) и многое другое. Огромное преимущество в том, что эта программа будет всегда под рукой, и в нужный момент вы сможете с легкостью произвести расчет требуемого параметра.
Рассмотрим следующую программу - «Компас-Электрик». Данная программа предназначена для проектировки оборудования и дальнейшей разработки документации в электротехнической промышленности. Данная программа значительно упрощает процесс создания документации при проектировке различного оборудования, так как большинство элементов формируется автоматически.
Программа состоит из двух частей (модулей): редактора схем и базы данных. Редактор схем позволяет создать несколько видов схем, начиная от принципиальной электрической схемы и заканчивая схемой расположения элементов. В данном модуле есть также возможность создания спецификаций, различных таблиц для наглядного изображения способов подключения тех или иных элементов схем, перечней используемых в схемах элементов.
В базе данных расположены все комплектующие изделия, которые используются в проекте. По умолчанию в данном модуле программы содержится до 6000 различных типов изделий и несколько сотен графических условных обозначений, которые используются при проектировании различного оборудования (низковольтных установок, автоматизированных систем диспетчерского управления, различных устройств автоматики и релейной защиты). Кроме того, у пользователя есть возможность импортировать свою базу данных условных обозначений, готовых изделий, их характеристик и много другое.
Еще одна похожая по масштабности и возможностям на «Компас-Электрик» программа - .

Схема - это основной документ электрика, которым он руководствуется при выполнении различных работ, как монтажных, так и ремонтных. В настоящее время существует множество программ, при помощи которых можно чертить схемы. Рассмотрим популярную программу для создания электрических схем «sPlan».
Данная программа распространяется на платной основе, но она стоит своих денег. В данной программе очень удобно создавать схему любой сложности. Программа имеет очень удобный интерфейс, поэтому на освоение в ней не нужно большого количества времени. Данный продукт широко используется, как студентами, так и профессиональными электриками.

В данной программе установлено огромное количество элементов электротехнической продукции. Поэтому она подходит для изображения схем разного назначения и типа. В «sPlan» каждый найдет для себя необходимые элементы для изображения той или иной схемы. Студент без труда изобразит электросхему токарного станка, инженер - однолинейную схему электрической сети, а профессиональный электрик - схему электрической проводки квартиры.
В данной программе есть возможность указания номинальных данных и других пометок к каждому элементу электрической схемы. Процесс создания схемы в «sPlan» происходит быстро и без особых усилий: достаточно выбрать необходимый элемент и просто перетащить его в область схемы.
Кроме вышеперечисленных достоинств данной программы следует отметить еще одно - возможность печати больших форматов на обычном принтере. То есть вы сможете разбить чертеж в формате А1 на несколько листов формата А4 и в дальнейшем их склеить. Это очень удобно в том случае, когда нет возможности распечатать большой формат.
Пример создания схемы в программе sPlan:
Программа "Начала Электроники"
Рассмотрим еще одну программу - «Начала Электроники», которая придет по душе начинающим электрикам. Данная программа являет собой электронный конструктор, в котором имитируются процессы, которые имеют место в электротехнике. То есть вы можете создать электрическую схему различной сложности, произвести измерения электрических величин. В общем, все то, что выполняется в реальном физическом эксперименте. Только в данном случае у вас есть преимущество: все выполняемые эксперименты в программе виртуальны, поэтому не несут потенциальной опасности, как, например, проведение реального опыта в лаборатории.
Программа «Начала Электроники» поможет изучить различные законы электротехники, принципы применения защитных аппаратов, а также приобрести практические навыки определения различных величин и исследования различных явлений.
>